柴油发电机房通风问题

246 7
2025-11-26 15:12:27 发表在 通风领域| 查看全部 阅读模式 来自 河北沧州

马上注册,结交更多好友,享用更多功能,让你轻松玩转社区。

您需要 登录 才可以下载或查看,没有账号?立即注册

×
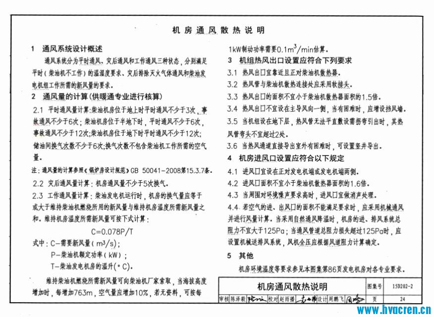
各位大佬,请教个问题,地上一层的柴油发电机房(设置储油间),需要设置事故通风吗,依据哪里?只做的机械通风,消防专家提出来让设事故通风,我觉得没必要,发电机房内并没有突然放散大量有害气体或爆炸危险气体的可能性。《柴油发电机组设计与安装》15D202-2图集上倒是提到,但是做不做并没有说。
生活不可能像你想象得那么好,但也不会像你想象得那么糟。

全部评论7

ddy19921Lv.4 来自 陕西西安
沙发 2025-11-26 16:50:58 | 查看全部
柴发机房不用做,普通机械排风即可,储油间设置事故通风。
@晴天@楼主Lv.6 来自 河北沧州
板凳 2025-11-26 17:06:02 | 查看全部
储油间设置事故通风得依据呢,存放的油量也不多啊
生活不可能像你想象得那么好,但也不会像你想象得那么糟。
芋头Lv.2 来自 浙江温州
地板 2025-11-27 09:14:13 | 查看全部
建筑防火规范 GB50016-2014(2018年版)第3.3.1条及条文说明  柴油闪点大多数为大于60摄氏度,定义为丙类,为可燃固体。
ddy19921Lv.4 来自 陕西西安
5# 2025-11-27 09:17:25 | 查看全部
本帖最后由 ddy19921 于 2025-11-27 09:19 编辑
@晴天@ 发表于 2025-11-26 17:06
储油间设置事故通风得依据呢,存放的油量也不多啊

QQ截图20251127090524.jpg 规范没有说事故通风的依据,但是架不住审图老师么。
QQ截图20251127091835.jpg
@晴天@楼主Lv.6 来自 河北沧州
6# 2025-11-28 07:46:04 | 查看全部
这我也看到了,因为审图也没提要设置事故通风,所以以往的项目我都没做,也没人提过,就是消防专家提的,到是也说过去了,也是,就看审查专家怎么审了。
生活不可能像你想象得那么好,但也不会像你想象得那么糟。
@晴天@楼主Lv.6 来自 河北沧州
7# 2025-11-28 07:48:16 | 查看全部
芋头 发表于 2025-11-27 09:14
建筑防火规范 GB50016-2014(2018年版)第3.3.1条及条文说明  柴油闪点大多数为大于60摄氏度,定义为丙类, ...

是丙类,但是他的存量小,平时还有通风,我觉得没必要设置,不过也是看审图专家怎么提了。
生活不可能像你想象得那么好,但也不会像你想象得那么糟。
@晴天@楼主Lv.6 来自 河北沧州
8# 2025-11-28 07:48:41 | 查看全部
ddy19921 发表于 2025-11-27 09:17
规范没有说事故通风的依据,但是架不住审图老师么。

这我也看到了,因为审图也没提要设置事故通风,所以以往的项目我都没做,也没人提过,就是消防专家提的,到是也说过去了,也是,就看审查专家怎么审了
生活不可能像你想象得那么好,但也不会像你想象得那么糟。

回复

您需要登录后才可以回帖 登录 | 立即注册

本版积分规则

猜你喜欢
关灯 在本版发帖
扫一扫添加微信客服
返回顶部
快速回复 返回顶部 返回列表